Overview
The covid pandemic drastically changed the dynamic of the workplace culture with restrictions to work from home. CapitaLand came to us with the interesting problem of how to engage and further establish the CapitaLand culture during this “work from home” era.
Together with CapitaLand, I as a UI/UX Designer & Project Manager of a team conceptualised, designed and built an interactive multiplayer quiz which helped CapitaLand employees stay safe, connected & stay positive.
Role:
UI/UX Designer, Project Manager
Period:
Sept 2020 - Nov 2020
During kick off meeting with the client, I constructed how-might-we questions to help generate creative solutions while keeping focused on the right problems to solve. This process helps to generate lots of creative ideas from the get-go.

I first started with initial sketches with lower-level details simply noted. I draw a lot of basic sketches to consider the problem from different angles and to consider different solutions. While drawing such sketches, I am also striving to generate as many solution variants as possible. My goal is to generate as many ideas as possible and choose the most promising ones. Below are some of these sketches done during this stage using an iPad.

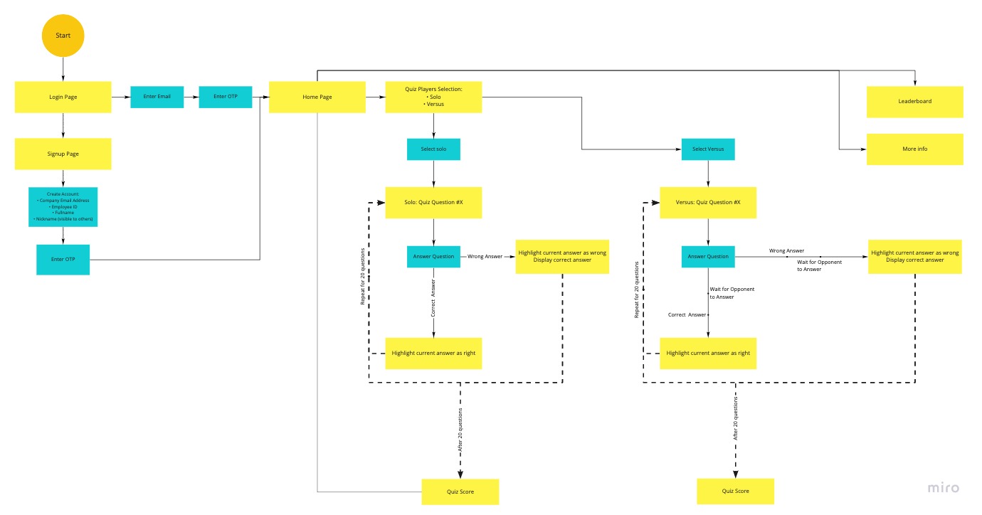
Next I created a user flow to help determine how many screens are needed, what order they should appear in, and what components need to be present. A user flow helps the team at this point to show at glance the complete path a user takes when using a product.

Before diving straight in prototyping, I wanted to create a moodboard to effectively collaborate with the team and the client by visualising ideas and concepts to communicate the artistic direction of a project. Visually I wanted to portray a sense of lighthearted play while taking a mindful work break. One challenge was also to keep inline with the CapitaLand branding. During research, I stumbled upon a “Safety Distancing” campaign that CapitaLand held which served as one of the key visual reference as the app was built.

Below is a video of the final prototype which was passed on to the developer to build and publish.
The PowerBi Statistics below shows the amount of reach within 2 months of launch. As a result of this application we reached a total of 1632 CapitaLand employees and 128.37 hours of quiz time.
